○潮来市住居確保給付金支給要綱
令和2年8月25日
告示第157号
(趣旨)
第1条 この告示は,生活困窮者自立支援法(平成25年法律第105号。以下「法」という。)第5条第1項に規定する生活困窮者住居確保給付金(以下「住居確保給付金」という。)を交付することに関し,生活困窮者自立支援法施行規則(平成27年厚生労働省令第16号。以下「規則」という。)に定めるもののほか,必要な事項を定めるものとする。
(支給の手続)
第2条 住居確保給付金の支給を受けようとする者は,住居確保給付金支給申請書(様式第1―1号)に次に掲げる書類を添えて,市長に提出しなければならない。
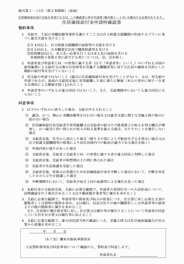
(1) 住居確保給付金申請時確認書(様式第1―1A号)
(2) 規則第13条に規定する厚生労働省社会・援護局長が定める書類
(3) その他市長が必要と認める書類
2 規則第12条第2項に規定する労働契約により就職した者は,常用就職届(様式第6号)を市長に提出しなければならない。
(支給額の変更)
第4条 規則第11条の規定により住居確保給付金の月額が,基準額と当該生活困窮者が賃貸する住宅の1月当たりの家賃の額を合算した額から世帯収入額を減じて得た額(住宅扶助基準に基づく額を超える)となった者に支給額を変更すべき事由が生じた場合の申請様式は,住居確保給付金変更支給申請書(様式第1―3号)とする。
(支給の中止)
第7条 規則第12条第2項又は第15条の規定により住居確保給付金の支給を止める場合は,住居確保給付金支給中止通知書(様式第8号)により通知するものとする。
(資料の提供等)
第9条 法第22条に規定する資料の提供等は,生活困窮者自立支援法第22条の規定に基づく報告等について(依頼)(様式第11号)により求めるものとする。
附則
この告示は,公表の日から施行し,令和2年4月20日から適用する。
附則(令和5年3月31日告示第56号)
この告示は,令和5年4月1日から施行する。
附則(令和7年5月30日告示第90号)
(施行期日)
第1条 この告示は,令和7年6月1日から施行する。
(人の資格に関する経過措置)
第2条 拘禁刑又は拘留に処せられた者に係る他の告示の規定によりなお従前の例によることとされ,なお効力を有することとされ又は改正前若しくは廃止前の告示の規定の例によることとされる人の資格に関する法令の規定の適用については,無期拘禁刑に処せられた者は無期禁錮に処せられた者と,有期拘禁刑に処せられた者は刑期を同じくする有期禁錮に処せられた者と,拘留に処せられた者は刑期を同じくする旧拘留に処せられた者とみなす。
(令5告示56・一部改正)


(令5告示56・令7告示90・一部改正)


(令5告示56・一部改正)


(令5告示56・一部改正)

(令5告示56・一部改正)



(令5告示56・一部改正)




(令5告示56・一部改正)

(令5告示56・一部改正)







(令5告示56・一部改正)


(令5告示56・一部改正)



(令5告示56・一部改正)


(令5告示56・一部改正)





(令5告示56・一部改正)

